Radionic 4cm Spark Machine


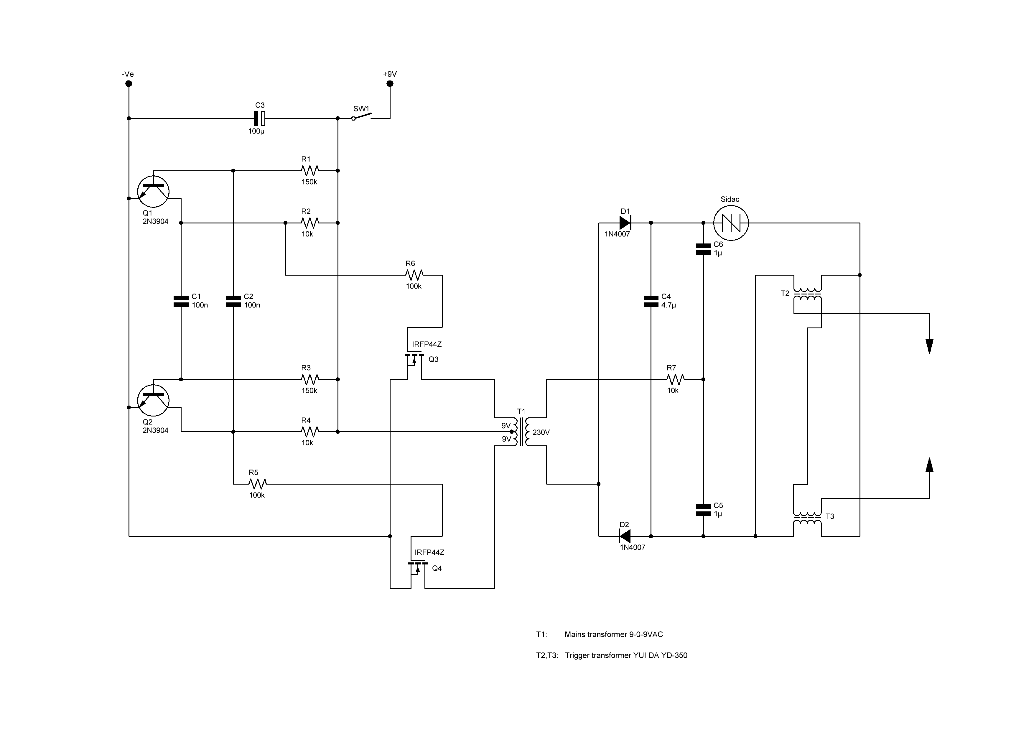
A multivibrator drives the 'secondary' of a 9V mains transformer in push-pull via 2 mosfets.
The transformer 'primary' (now the secondary!) feeds a voltage doubler to charge up a capacitor.
When the voltage reaches around 300V a SIDAC fires and dumps the charge into the primaries of a pair of pulse transformers.
The 25kV pulse transformers are connected to produce equal and opposite outputs (+25kV and -25kV),
so the theoretical momentary potential difference between the pair is 50kV and the spark appears.
The actual maximum voltage generated is probably a little less than this.
The spark discharges can be seen in slow motion in a following video.