Radionic 12 volt 1-V-1 Valve Regen Receiver


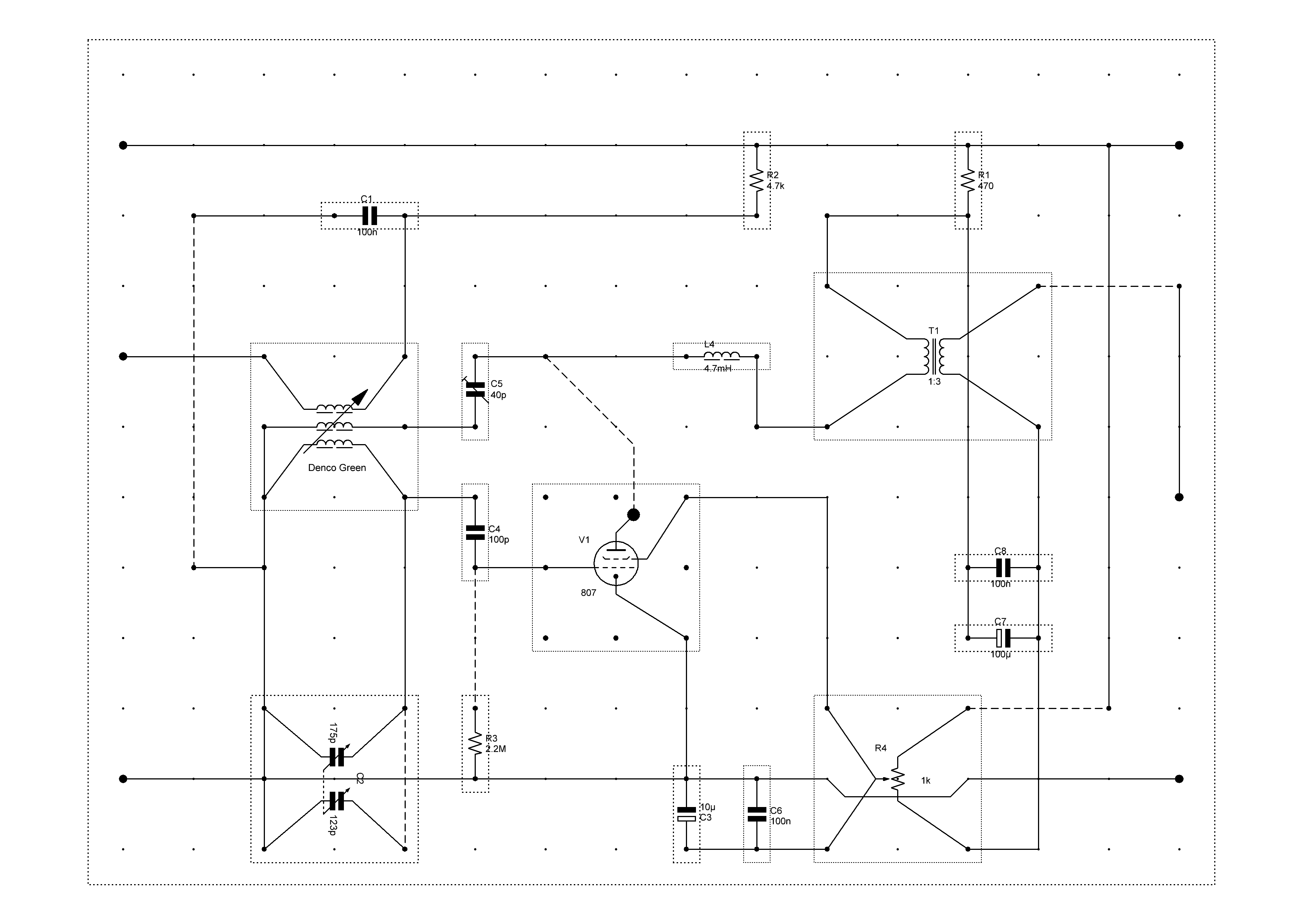
This is a 1-V-1 regenerative valve radio put together using the Radionic electronics construction system (with a few additions).
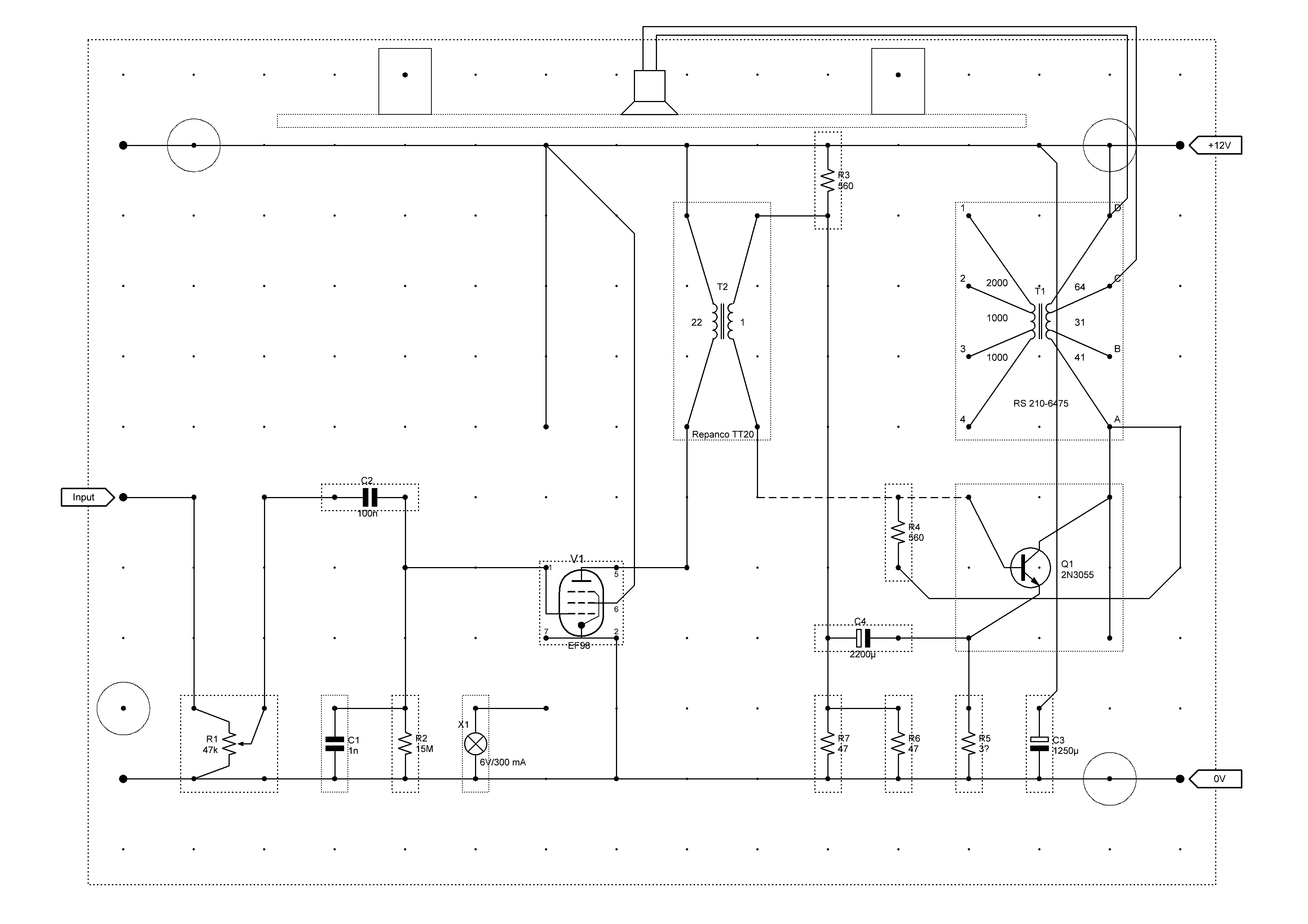
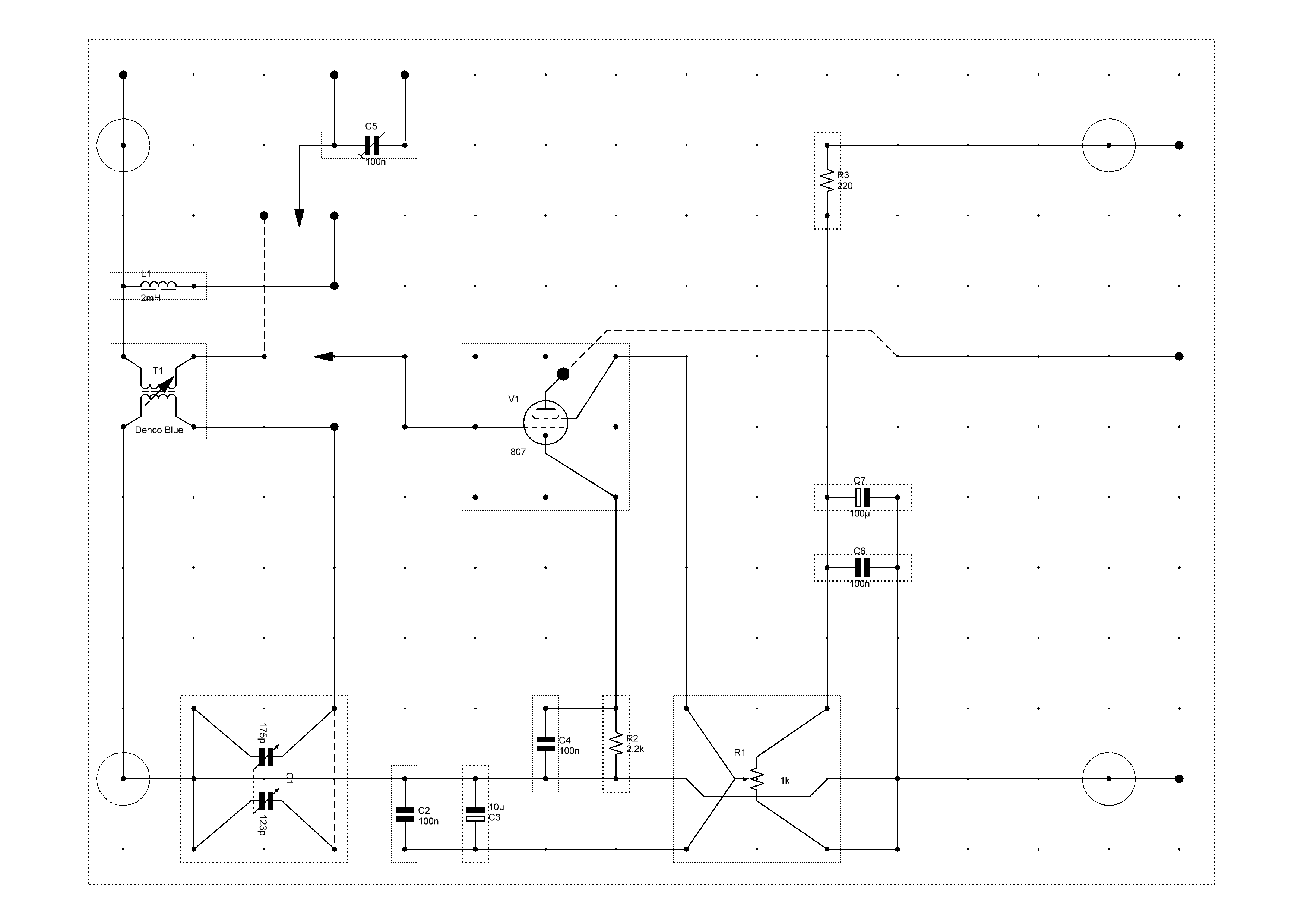
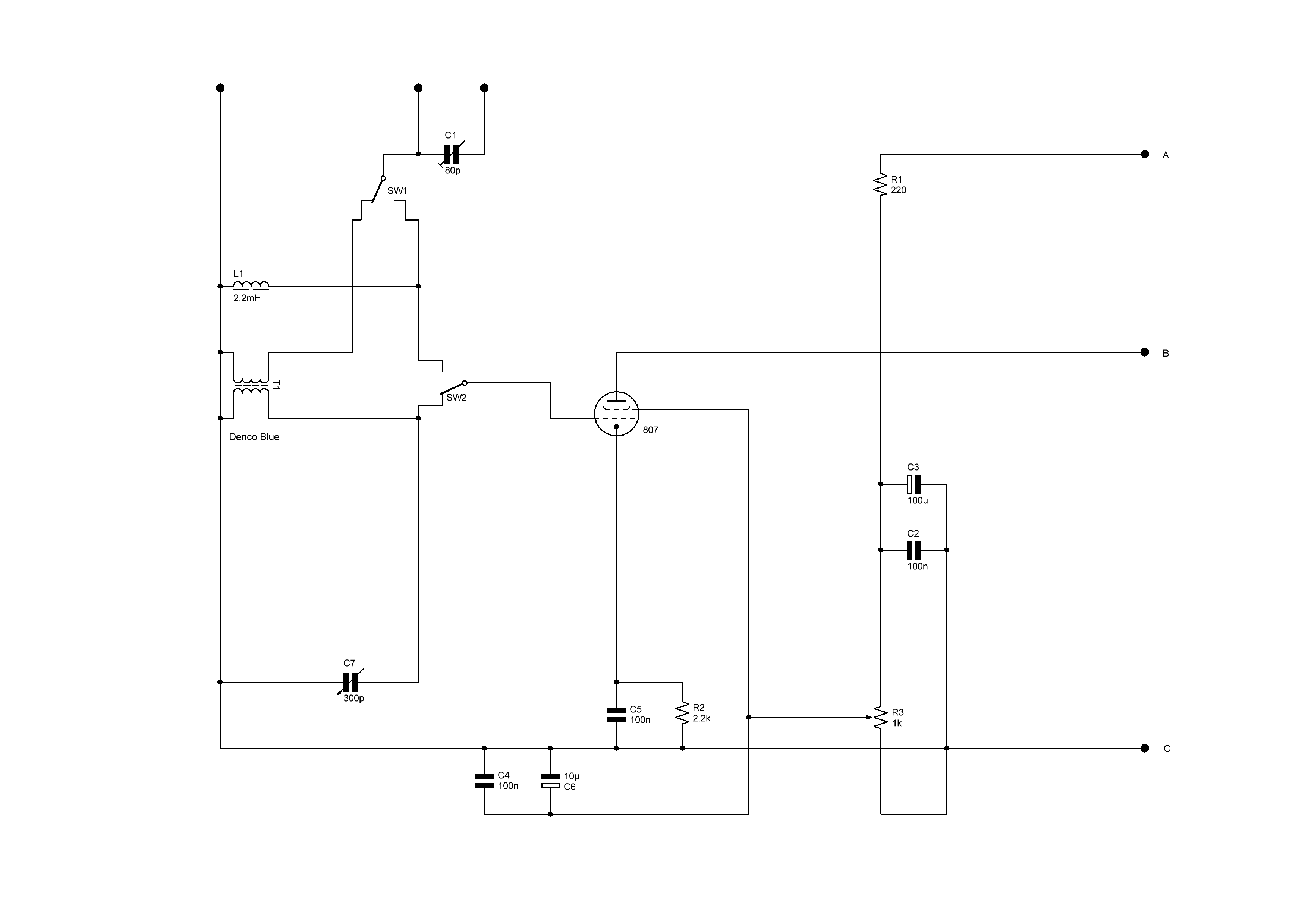
It uses an 807 valve in each of the 2 RF sections.
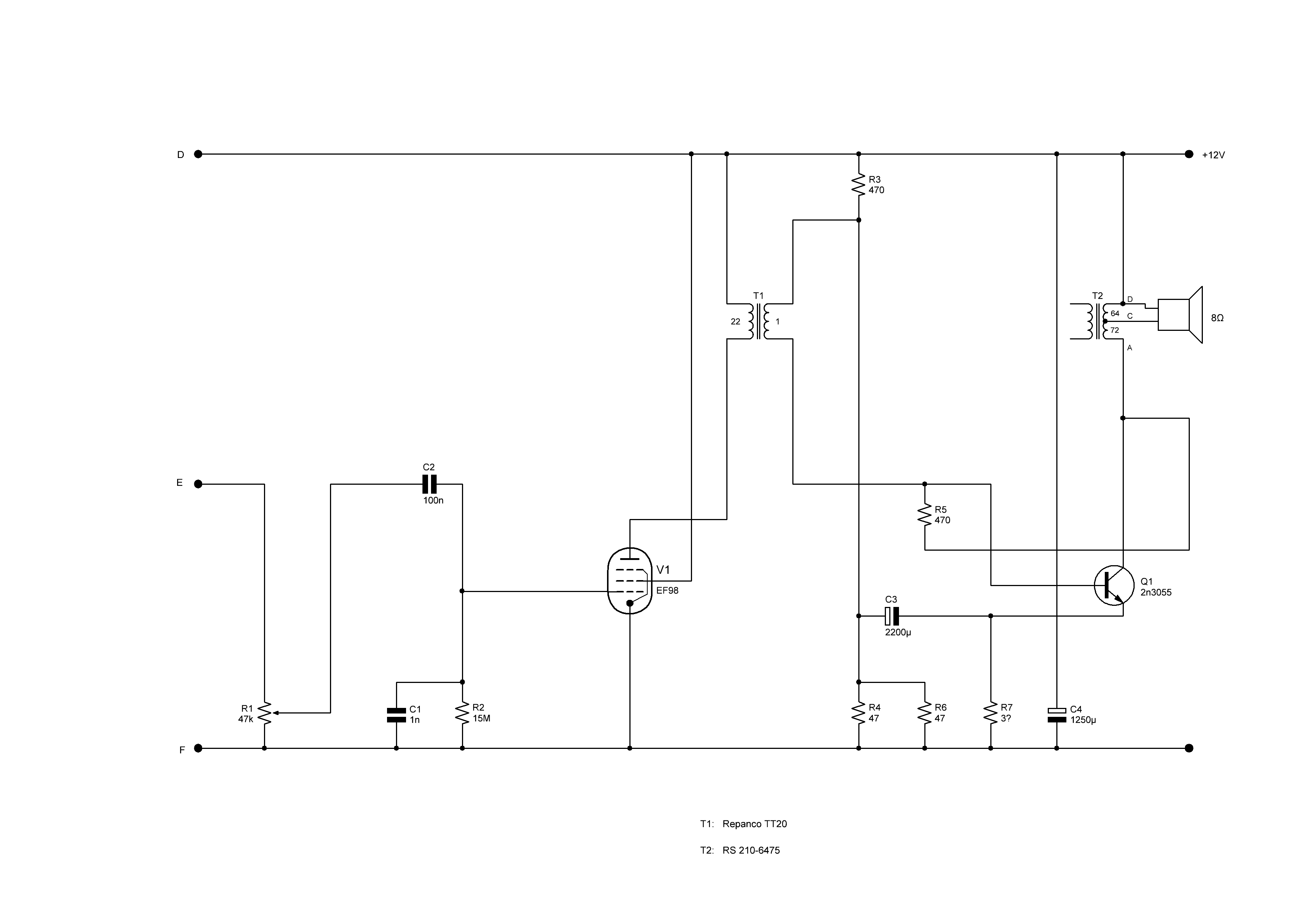
The AF output stage is in the style of a 1959 hybrid car radio with an EF98 driving a power transistor.
It runs off a single 12 volt supply for both HT and filaments. The plug-in coils are from the Denco DP range.
At frequencies significantly higher than the medium wave band hand-capacity effects become extremely problematic because of the absence of screening.
The next step is to add a metal front panel to improve the performance on shortwave.


RF Amplifier


Regenerative Detector


AF Amplifier

RS Universal Output Transformer


Filaments