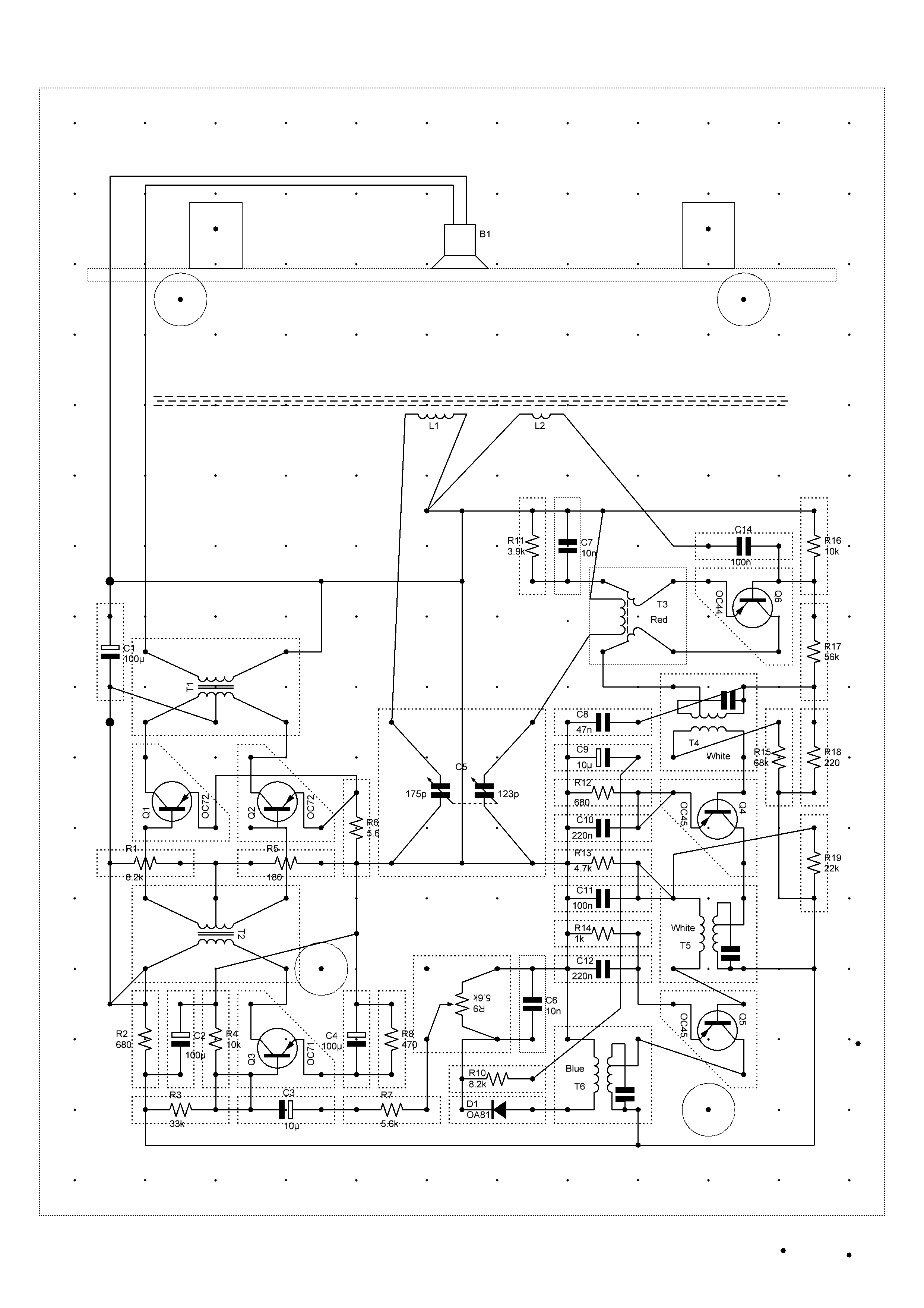
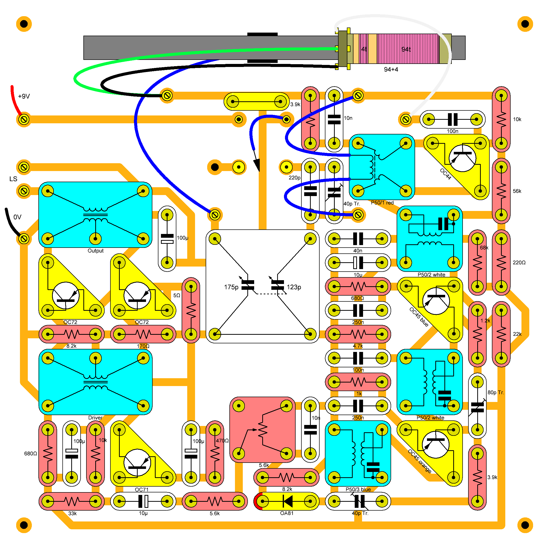
"No Soldering" Printed Circuit Board Superhet Portable

Instructions