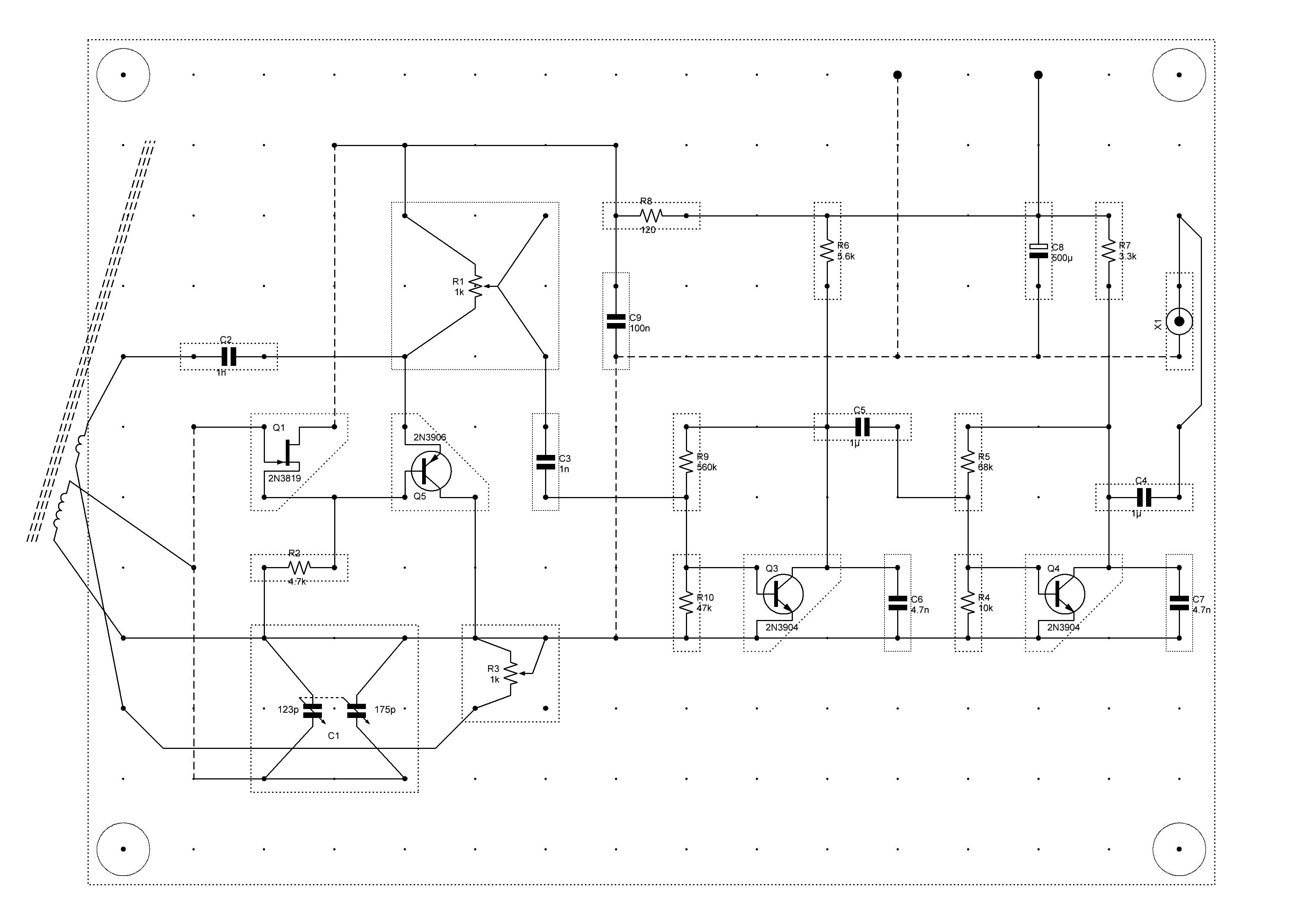
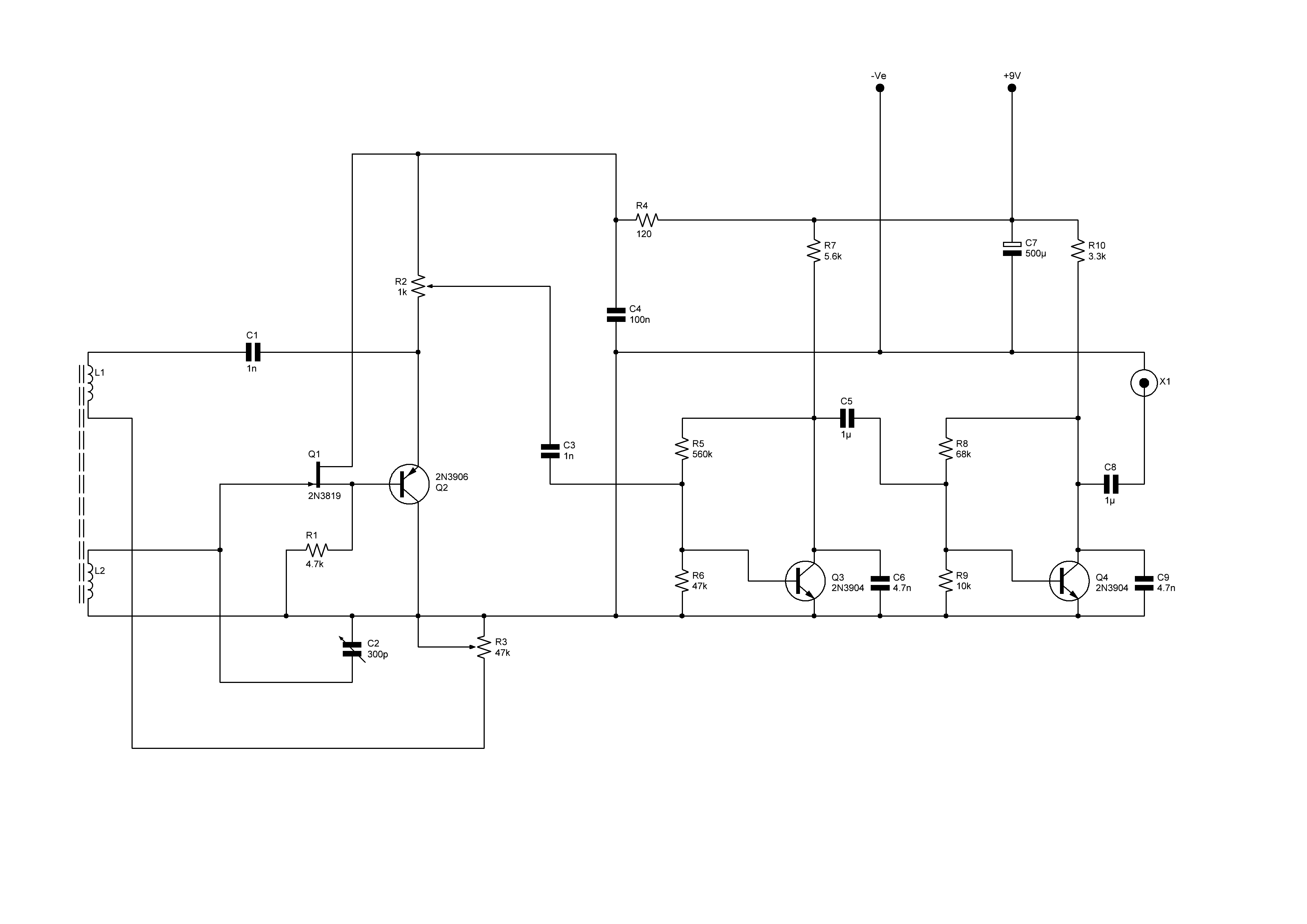
FET Radio