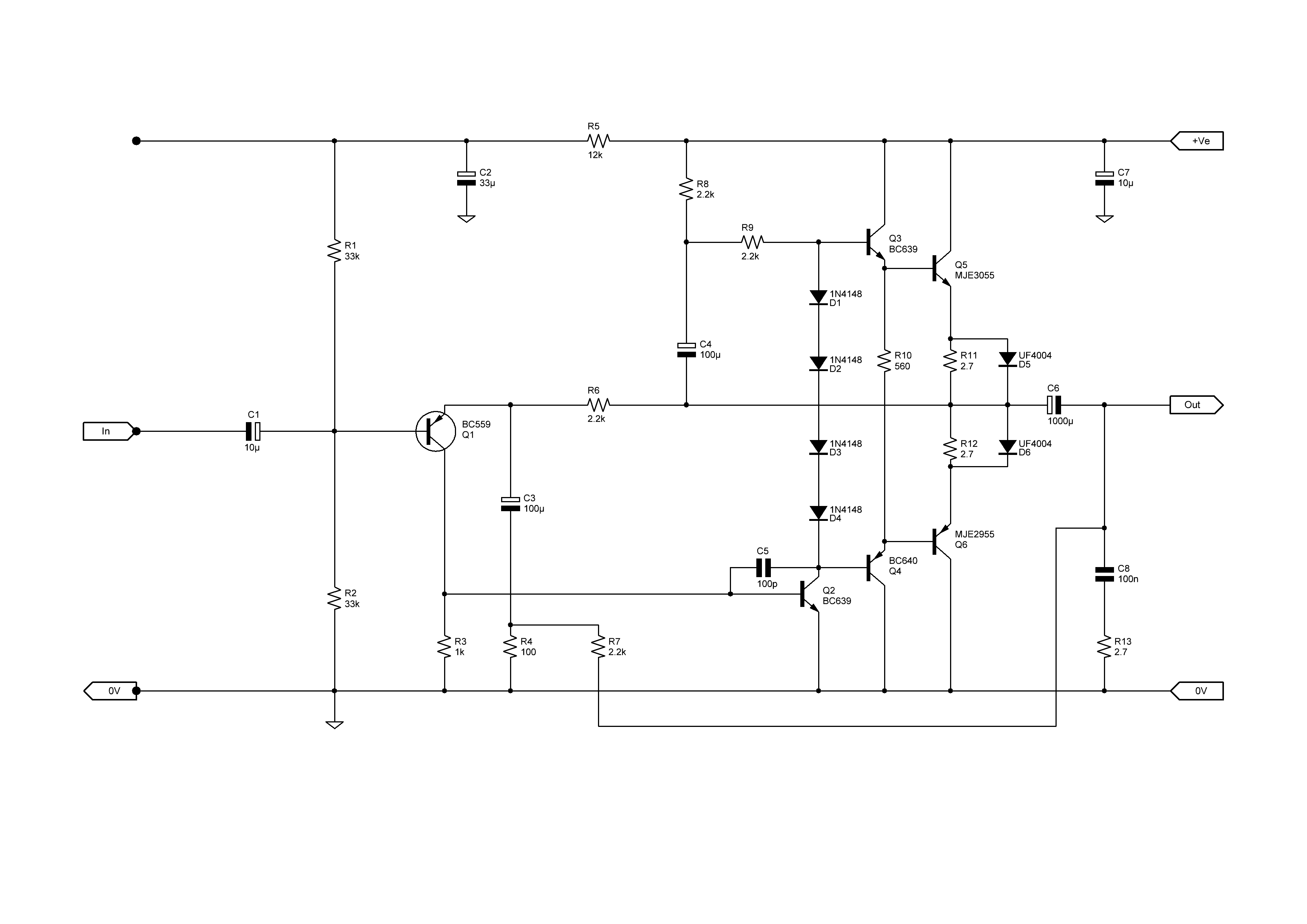
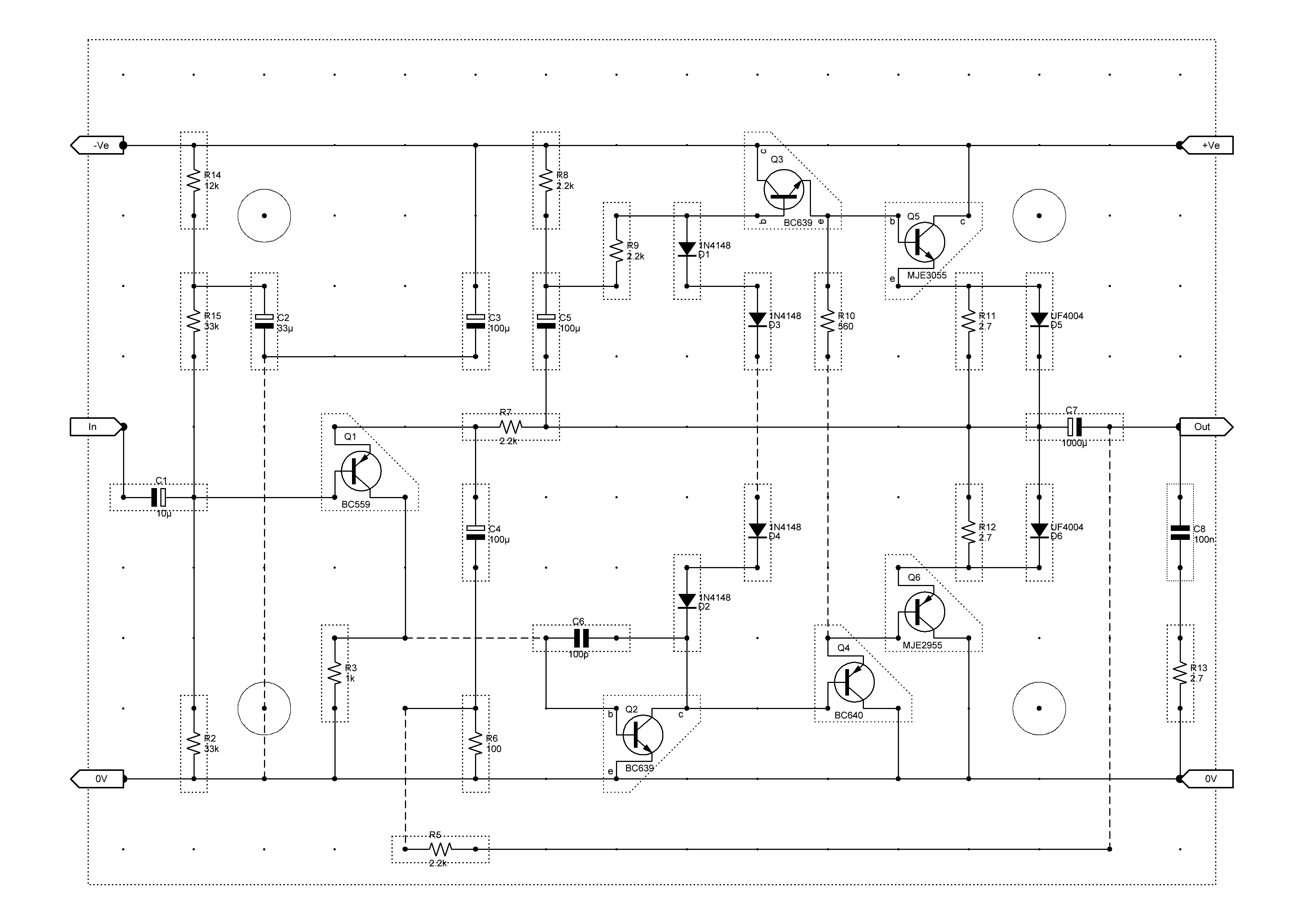
Rod Elliott Practice Amp

Elliott Sound Products Project 217