Radionic E508 "Digital Computer"

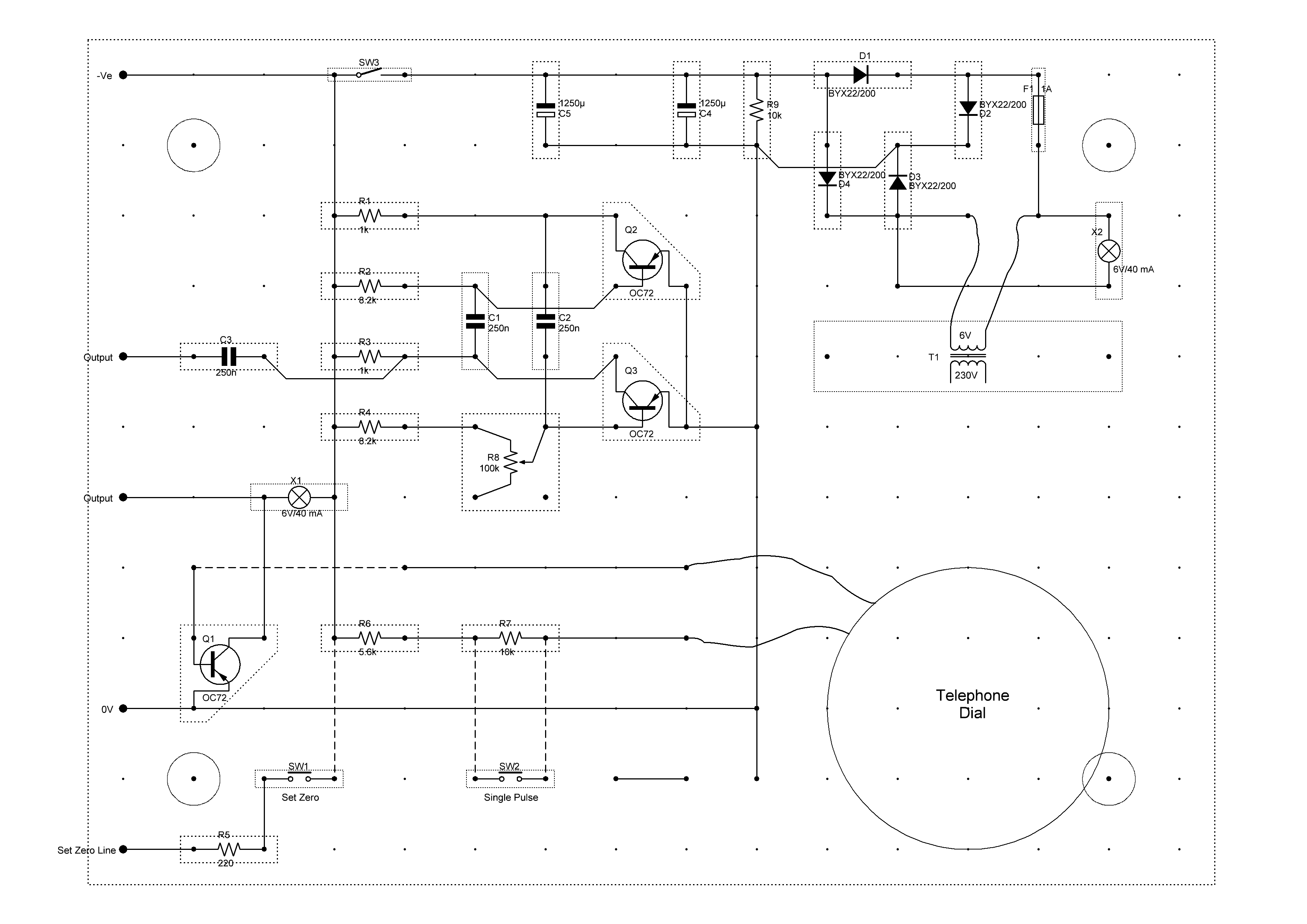
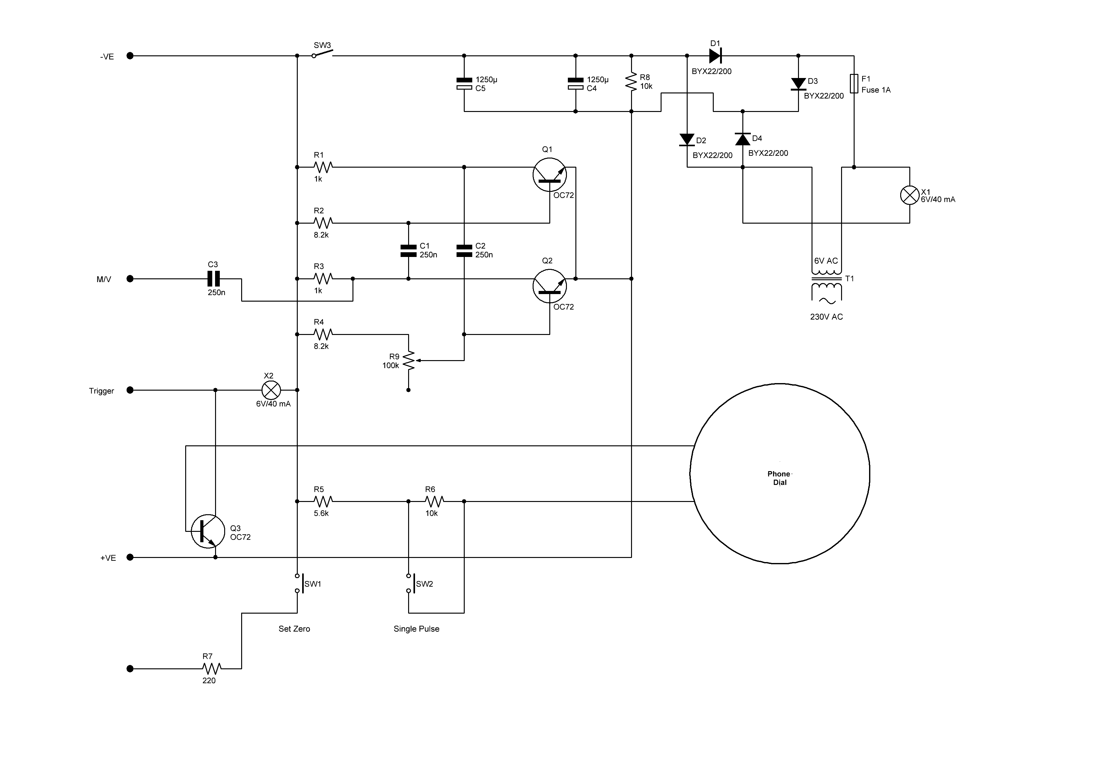
This is essentially a chain of flip-flops forming a binary counter fed from either a multivibrator or a telephone dial.

Numbers entered through the telephone dial can be added or subtracted.

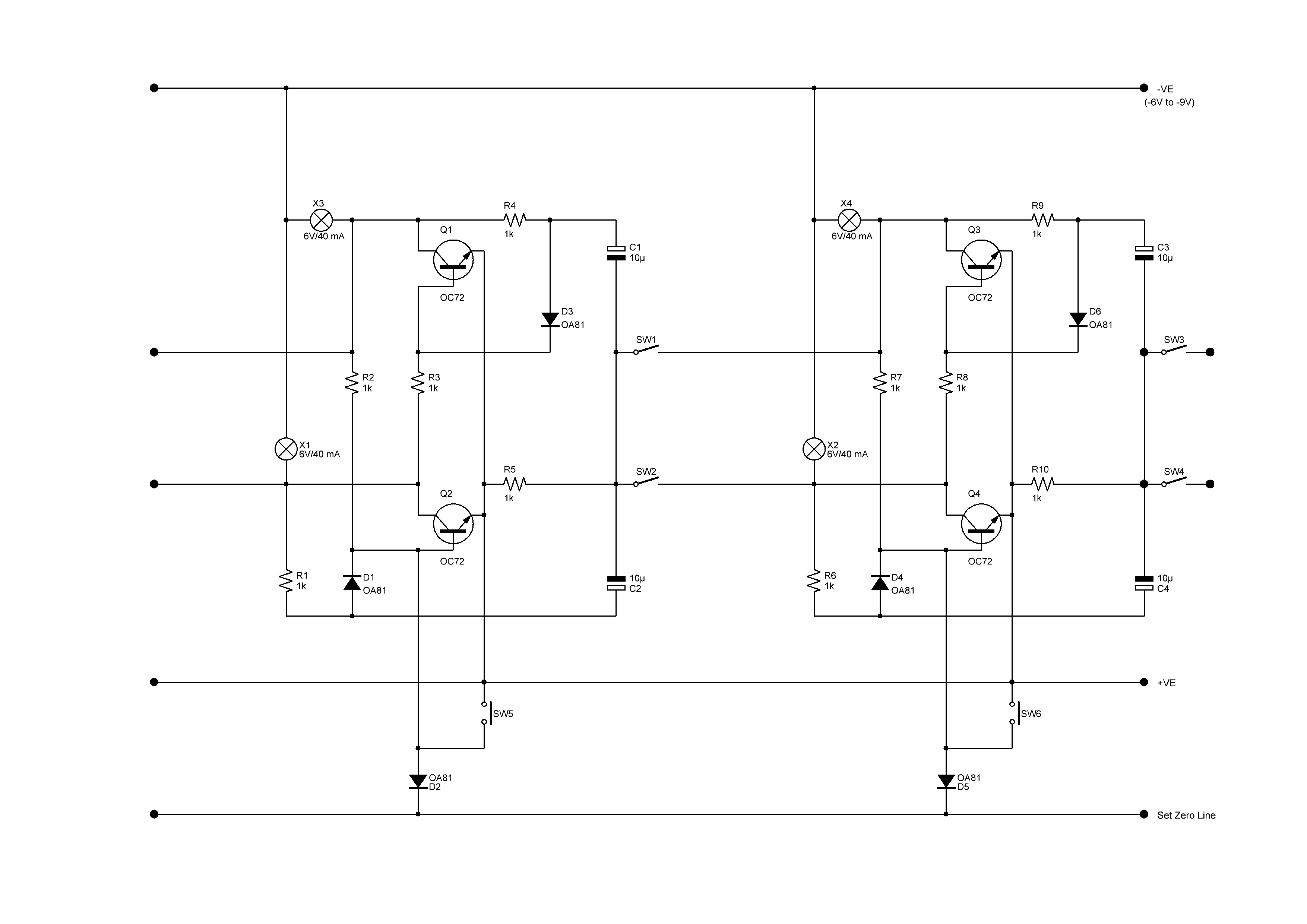
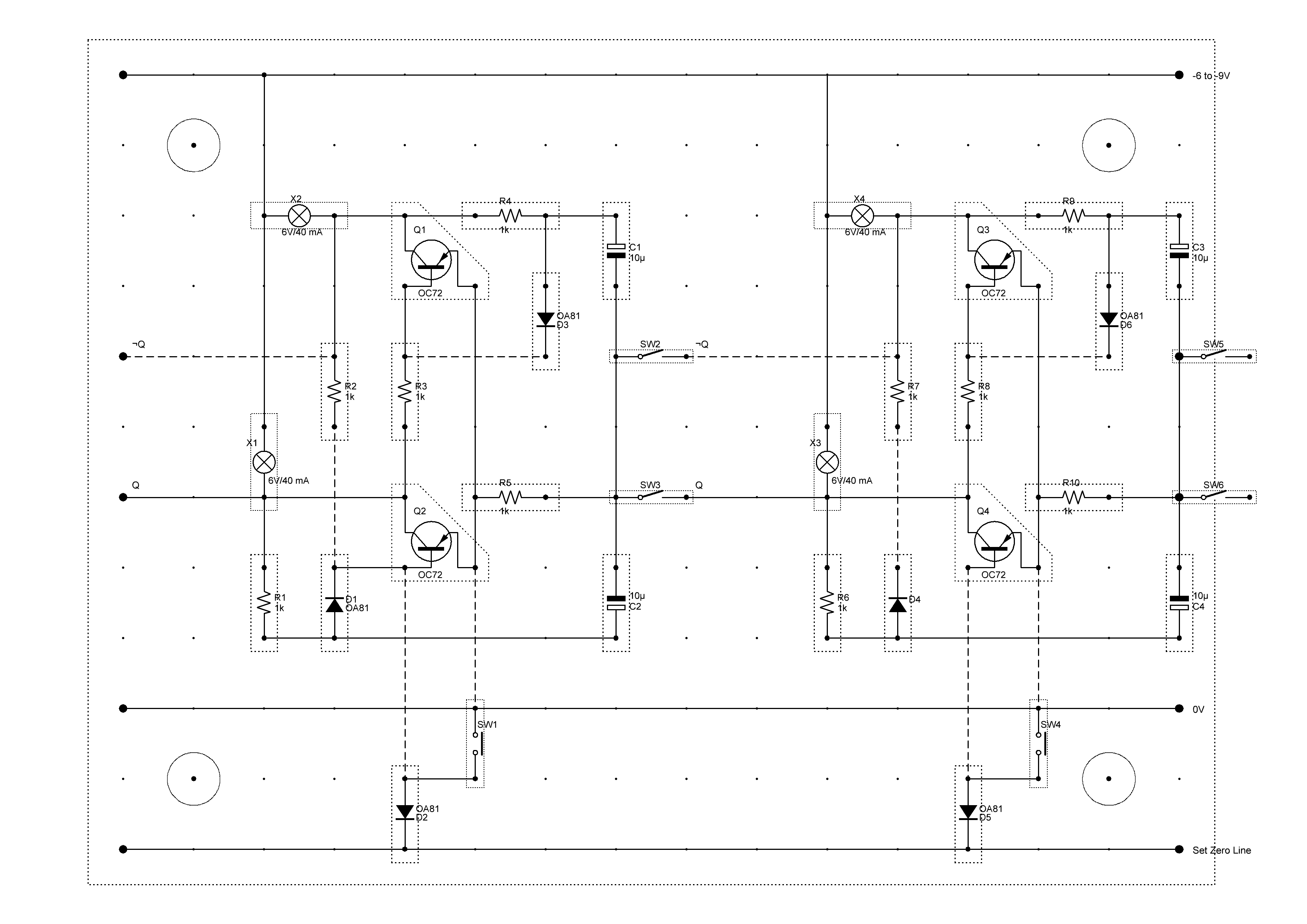
Binary Counter

E508 constructed circuit E508 constructed circuit

Control Panel

E508 constructed circuit E508 constructed circuit

Combination

E508 constructed circuit

Here the binary counter is fed from the multivibrator at around 64Hz.

Here the numbers 1 to 9 are entered via the telephone dial and added to form the binary total 101101 shown in the top lights (45 in decimal).

The original Radionic circuit sheet